Home
About Us
History
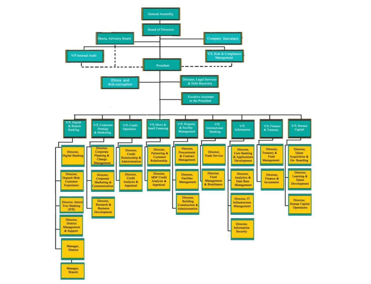
Organizational Structure
Board of Directors
Sharia Advisory Board
Executive Management
Management Members
Products & Services
Deposit
Saving Accounts
Demand Deposits
Fixed Time Deposits
Digital Banking
Mobile Banking
Internet Banking
Card Banking
QR Payment
Tsedey School Management System
National Payment Gateway
News & Media
Gallery
News & Press
Corporate Social Responsibility
Events
Bids
Vacancies
Annual Reports
Downloads
Tariffs
Contact
Home
About Us
History
Organizational Structure
Board of Directors
Sharia Advisory Board
Executive Management
Management Members
Products & Services
Deposit
Saving Accounts
Demand Deposits
Fixed Time Deposits
Digital Banking
Mobile Banking
Internet Banking
Card Banking
QR Payment
Tsedey School Management System
National Payment Gateway
News & Media
Gallery
News & Press
Corporate Social Responsibility
Events
Bids
Vacancies
Annual Reports
Downloads
Tariffs
Contact
Download Our App
May 21, 2026
Exchange Rate
Cash
Non-Cash
Currency
Buying
Selling
W. Avg Buy
W. Avg Sell
Previous
Next
Organizational Structure
Tsedey Bank S.C Organization Structure